






宮廷理筋術:【四肢】
內容簡介
宮廷理筋術是重要的推拿學派之一,起源於清代上驛院綽班處。透過幾代人不懈的努力,宮廷理筋術不斷傳承和發展,其理論日益完善並有很大的創新。宮廷理筋術匯集了蒙族、滿族、漢族的正骨理筋技術,具備了完整的理論和臨床學術體系。
《宮廷理筋術(四肢)》闡述了宮廷理筋術對肩、肘、腕、髖、膝、踝等部位常見筋傷的診治內容,立基於每部分的肌肉、韌帶損傷及關節錯縫,先論述患者之處的解剖結構、發病誘因及檢查手段,後闡明診斷及鑑別診斷、治療手法及注意事項。診治流程系統、規範且豐富,融合了宮廷理筋手法精粹與現代診療手段。
《宮廷理筋術(四肢)》配有大量的系統解剖結構圖及醫學影像圖,以圖釋意,清晰明了,與現代骨傷科臨床診療與教學相並軌。
《宮廷理筋術(四肢)》適合中醫骨傷科學、運動醫學、復原醫學等臨床醫護人員使用,也可供相關從業人員研究及參考。
作者簡介
王錫友,主任醫師,碩士研究生導師,北京中醫藥大學東直門醫院推拿疼痛科主任,第五批國家名老中醫學術經驗繼承人,臧福科教授全國名老中醫工作室繼承人,北京中醫藥“薪火傳承3+ 3工程」孫呈祥教授名醫工作室繼承人。
劉焰剛,北京中醫藥大學東直門醫院推拿疼痛科主任醫師、教授,推拿臨床碩士研究生導師。
1979年入北京中醫學院(現北京中醫藥大學)中醫系學習,1984年起在東直門醫院推拿科工作,師承臧福科先生,從事推拿臨床醫療、教學及科研工作,積累了豐富的臨床醫療、教學經驗。
臨床上擅長以傳統推拿手法(宮廷理筋術)治療骨傷科軟組織損傷類疾病及內臟雜病。
曾受邀參加中央電視台(《中華醫藥》《健康之路》欄位)及北京電視台(《養生堂》專欄)、天津、山東、四川等電視台舉辦的推拿治療頸、腰椎科普節目。主編《頸椎病》《腰椎間盤突出症中醫治療》《臨床筋傷推拿》《內科推拿學》《婦科推拿學》等。
目錄
緒論
一、歷史源流
二、現代發展
三、學術體系
第一章 相關概念
一、筋
二、與中醫筋傷病相對應的西醫學病名
第二章 肩部筋傷
一、概述
二、喙突炎
三、肩袖病
四、肱二頭肌長頭肌腱損傷
五、肩峰下滑囊炎
六、肱三頭肌長頭肌腱損傷
七、大圓肌、背闊肌、胸大肌損傷
八、凍結肩
九、肩鎖關節損傷
十、壓痛點在肩部筋傷診斷的利用
十一、肩關節功能活動受限特點
第三章 肘部筋傷
一、概述
二、肘關節外傷性滑膜炎
三、肱骨外上髁炎(網球肘)
四、肱骨內上髁炎
五、肘管綜合徵
六、肱二頭肌下附著點肌腱炎
七、尺骨鷹嘴滑囊炎與肱三頭肌肌腱炎
八、骨化性肌炎
九、小兒橈骨小頭半脫位
十、手肘壓痛點的診斷作用
第四章 腕(手)部筋傷
一、概述
二、前臂腕伸肌筋膜炎
三、下尺橈關節分離(腕三角軟骨損傷)
四、腕骨錯縫
五、腕部肌腱滑膜鞘炎與腱鞘囊腫
附:橈骨莖突腱鞘炎與腱鞘囊腫
附:橈側腕管(橈管)損傷
六、腕管綜合症
附:尺管綜合症
附:豆鉤裂隙綜合徵
七、指屈肌腱狹窄性腱鞘炎
八、指間關節扭傷
九、腕部壓痛點的診斷作用
……
第五章 髖部筋傷
第六章 膝部筋傷
第七章 腳踝(足)部筋傷
--------------------------------------






宮廷理筋術:【脊柱】
內容簡介
宮廷理筋術是重要的推拿流派之一,起源於清代上駟院綽班處,透過幾代人不懈的努力,宮廷理筋術不斷傳承和發展,其理論日益完善並有很大的創新。宮廷理筋術匯集了蒙族、滿族、漢族的正骨理筋技術,具備完整的理論和臨床學術體系。 《宮廷理筋術(脊椎)》闡述了宮廷理筋術中脊椎頸部、胸部、腰部、薦部常見筋傷的診治內容,立基於每部分的肌肉、韌帶損傷及關節錯縫,先論述患者之處的解剖結構、發病誘因及檢查手段,後闡明診斷及鑑別診斷、治療手法及注意事項。診治流程系統、規範且豐富,融合了宮廷理筋手法精粹與現代診療手段。書中配有大量的系統解剖結構圖及醫學影像圖,以圖釋意,清晰明了,與骨傷科臨床診療與教學相並軌。
《宮廷理筋術(脊椎)》適合中醫骨傷科學、運動醫學、復原醫學等臨床醫學人員使用,也可供相關從業人員研究及參考。
目錄
緒論
一、歷史源流
二、現代發展
三、學術體系
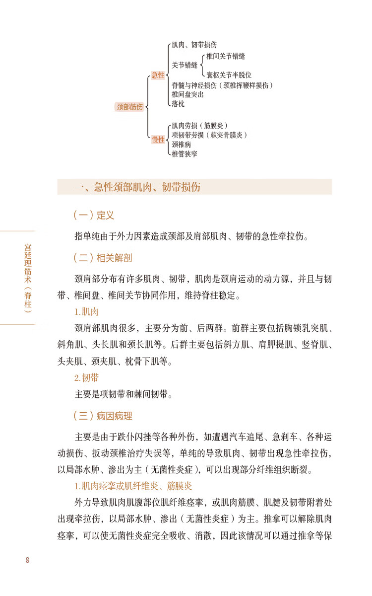
第一章 頸部筋傷
一、急性頸部肌肉、韌帶損傷
二、急性頸椎小關節錯縫
三、寰樞關節半脫位
四、脊髓揮鞭樣損傷
五、樞椎齒狀突加冠症候群(CDS)
六、落枕
七、項背部肌肉、韌帶勞損(筋膜炎)
八、頸椎病
九、頸椎管狹窄症
第二章 胸部筋傷
一、相關解剖學知識
二、胸廓出口症候群
三、背肌筋膜炎
四、胸椎小關節障礙
五、肋軟骨炎
六、胸脅部扭挫傷
七、肋間神經痛
第三章 腰部筋傷
一、急性腰扭傷
二、慢性腰肌筋膜炎
三、腰椎間盤突出症
四、椎管狹窄症
五、腰椎滑脫症
第四章 骶部筋傷
一、骶髂關節錯縫
二、恥骨聯合分離症
三、骶部肌筋膜炎
四、尾骨挫傷
五、骨盆旋轉(傾斜)
六、其他常見相關疾病



NT$1799
【腧穴層次解剖學圖譜+腧穴解剖圖譜】(精裝2册)

NT$2400
【九宮點穴正脊經筋療法】(函盒精裝)

NT$2350
【百病多因情作祟】——名醫解讀中醫情志病

NT$1499
【黃帝內經十二經脈圖譜】(謹遵宋版《靈樞》明嘉靖刻印本)

NT$1650
【黃帝內經通解】

NT$1599
靳三針:【臨症配穴法+穴組使用圖冊+療法流派臨床經驗全圖解】

NT$1999
《日本針灸醫籍十六種》

NT$2200
【圖解針灸學】

NT$1600
【頰針療法】+【頰針療法掛圖】

NT$1250
【尋回中醫失落的元神:易之篇道之篇+象之篇】

NT$2980
【孫朝宗奇經八脈學驗專輯】+【孫朝宗醫論醫話醫案輯要】

NT$1500
人體三維卦+心靈治療與宇宙傳統

NT$1450
【中國刺血療法大全(第三版)】+【刺血療法全真圖解】

NT$2000
《中醫腫瘤學(修訂版)》+《中醫腫瘤食療學》【2冊】

NT$1900
中藥大辭典(第2版上下冊)+中醫大辭典(第2版)

NT$1750
【思考中醫】+【選擇中醫】+【走近中醫】+【內證觀察筆記】(四冊)

NT$1250
玄隱遺密(豎排繁體版)

NT$1550
【胡希恕傷寒論講座】+【胡希恕金匱要略講座】(套裝共2冊)

NT$3200
華佗遺書+扁鵲鏡經 珍藏版(2冊套裝)

NT$2050
【田合祿中醫學全套】(五冊)