








【無托槽隱形矯治科技】
内容简介
本书作者已经进行了20年的隐形矫治器应用,积累了丰富的临床经验与体会。书中以大量的临床病例为例,从病例设计、与技师的沟通、治疗的策略及治疗的注意事项等方面详细介绍了隐形矫治器在各种错牙合畸形临床治疗中的应用,无论是对隐形矫治器初学者还是成熟的正畸医生都是很好的指导与参考。
•提供了不同无托槽隐形矫治技术(包括隐适美矫治系统)的临床理论与实践信息
•提供了使用不同无托槽隐形矫治技术矫治错牙合畸形的简单、可靠的方法
•详细解释了如何使用隐形矫治器来治疗特定的错牙合畸形
•由两名著名的无托槽隐形矫治技术领域专家撰写
作者简介
郭润智
博士,博士后,北京大学优秀毕业生,北京大学口腔医院正畸科主治医师,曾赴美国凯斯西储大学和美国波士顿大学访问。北京市优秀毕业生,发表SCI学术论文16篇和中文核心期刊论文3篇,其中以第一作者身份发表9篇SCI和2篇中文核心期刊。拥有国家实用新型专利6项。主持北京大学口腔医院新技术新疗法项目1项。参编“十四五”国家重点出版规划项目《唇腭裂与正畸治疗》专着1部。
张云帆
博士,北京大学优秀毕业生北京大学口腔医院正畸科博士后曾赴日本东北大学、朝日本科、明海本科交流访问。发表SCI及中文核心期刊学术论文15篇,其中以第一作者身份发表SCI论文5篇(累计影响因子30.195),发表中文核心期刊论文2篇。获得国家发明专利2项,实用新型专利7项。曾获中华口腔医学会“新星秀”壁报展。2021年入选北京大学“博雅博士后”目,承担中国博士后科学基金面上项目。参编“十四五”国家重点出版规划项目《唇腭裂与正畸治疗》专着1部
黄一平
双博士,北京大学优秀毕业生
北京大学口腔医院正畸科副主任医师曾赴美国凯斯西储大学交流学习。中国医药教育协会口腔医学委员会委员,北京口腔医学会颞下颌关节病学及学专业委员会委员,中华口腔医学会颞下颌关节病学及学专业委员会青年委员,中华口腔医学会唇腭裂专业委员会青年委员。获得欧洲正畸学协会Beni Solow奖、北京大学优秀青年医师奖、北京本科口腔医院优秀医疗奖、先进个人等荣誉。拥有国家授权专利2项。以第一作者/责任作者身份发表SCI论文19篇。承担国家自然科学基金青年项目、北京本科医学部青年培育基金项目、中华口腔医学会青年临床科研基金项目、中华口腔医学会正畸专业委员会青年人才基金项目等。参编“十四五”国家重点出
版规划项目《唇腭裂与正畸治疗》以及《口腔正畸学诊疗手册》专着共2部。
目录
1 隐形矫治的历史、现状和未来 1
1.1 无托槽隐形矫治器的历史 1
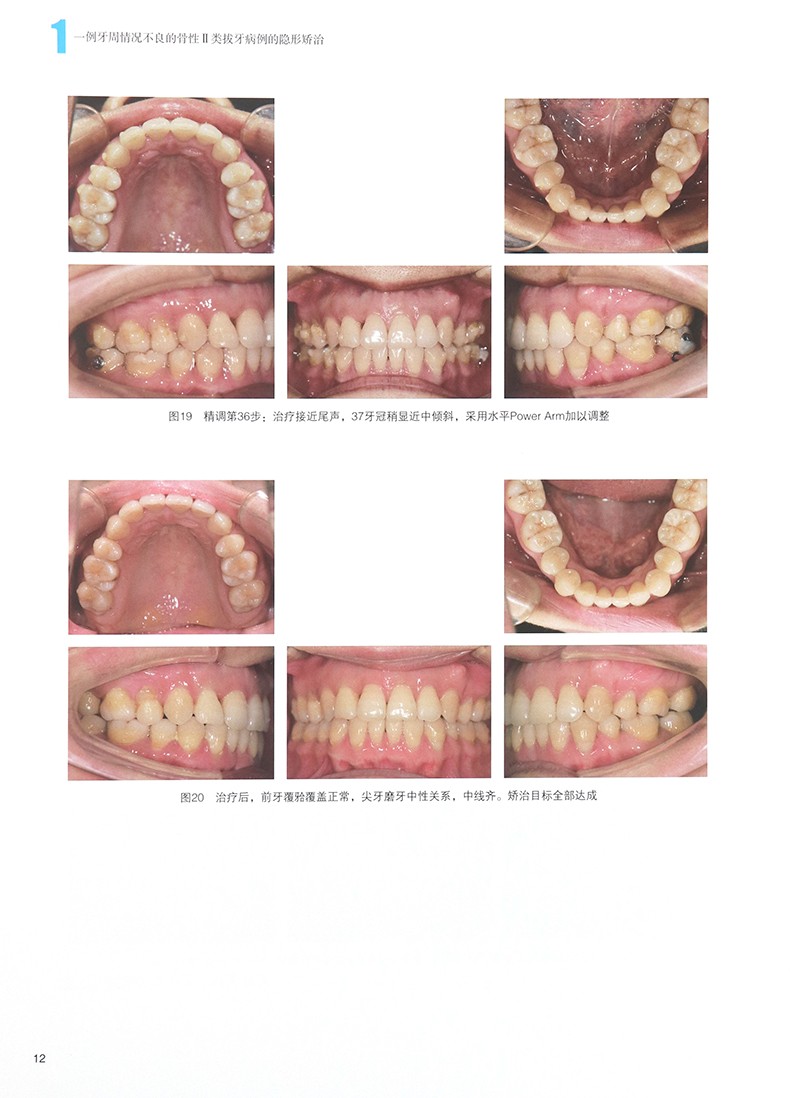
1.1.1 隐形矫治器的雏形 1
1.2 隐形矫治技术的起源 6
1.3 爱齐科技的发展 7
1.4 隐形矫治的现状 8
1.5 隐形矫治的未来 9
2 隐形矫治的基本原理 10
2.1 力学 10
2.2 矫治器的包裹性 10
2.3 支抗 11
2.4 隐形矫治初学者病例的选择 13
3 为什么使用隐形矫治? 14
3.1 为什么我们开始在临床中开展隐形矫治? 14
3.2 我们的初衷 14
4 与患者沟通的技巧 16
4.1 隐形矫治代表着健康、满意和卓越的治疗结果 16
4.2 有效的患者沟通 16
5 提升工作量的关键 17
5.1 如何使用隐形矫治器获得最佳疗效 17
6 患者选择 18
7 牙齿移动的预测性 19
7.1 入门级病例 19
8 隐适美的矫治类型 20
9 隐形矫治的重要技术属性 21
9.1 隐形矫治器 21
9.2 ClinCheck软件 21
9.3 SmartForce的特点 22
9.4 辅助技术 22
9.5 技师 22
10 传统附件 23
10.1 SmartForce的特点 25
10.1.1 优化附件 25
10.2 优化支持附件 29
10.2.1 SmartForce 29
11 临床设置偏好 32
12 附件粘接和邻面去釉 33
12.1 附件粘接规范 33
12.2 邻面去釉规范 34
13 数字化流程 37
13.1 正畸资料 37
13.1.1 面像 37
13.1.2 印模:硅橡胶印模与口内扫描 38
13.2 创建新患者病历 41
14 ClinCheck软件 42
14.1 10步实现完美的ClinCheck方案审查 42
14.1.1 审阅初始咬合关系 43
14.1.2 审阅技师留言 43
14.1.3 审阅最终咬合关系 44
14.1.4 审阅矫治步骤 45
14.1.5 动态评估ClinCheck方案 46
14.1.6 审阅重叠工具 51
14.1.7 审阅牙齿移动评估(TMA)量表 51
14.1.8 审阅附件设计 52
14.1.9 审阅邻面去釉 53
14.1.10 审阅精密切割设计 54
14.2 与技师沟通 56
15 治疗监控与复诊流程 57
15.1 追踪治疗进程 57
15.2 隐形矫治患者的复诊流程 58
15.3 常规复诊流程 58
16 复诊监控常见问题的处理与保持 59
16.1 辅助技术 59
16.1.1 扭转牙脱轨 60
16.1.2 牙齿垂直向移动脱轨 60
16.1.3 牙根倾斜的处理 61
16.1.4 近中移动后牙 62
16.1.5 磨牙缺失间隙的开展 63
16.1.6 获得超过4mm的前牙压低 64
16.1.7 第一磨牙的近中颊尖压低的处理 64
16.1.8 超过45°扭转前磨牙的处理 65
16.1.9 解决后牙开 65
16.1.10 矫正尖牙扭转与矢状向不调 66
16.2 精调技术 66
16.2.1 过矫正 67
16.2.2 过矫治 67
16.3 保持 67
17 牙弓长度不调 69
17.1 牙弓间隙 70
17.1.1 牙弓间隙,病例1 70
17.1.2 联合系带修整术矫治牙弓间隙 74
17.2 牙列拥挤 77
17.2.1 牙列拥挤,病例1 77
17.2.2 牙列拥挤,病例2 80
17.2.3 牙列拥挤,病例3 85
17.2.4 牙列拥挤,病例4 89
18 生长发育期患者 93
18.1 FIRST治疗(早期矫治) 95
18.1.1 上颌骨狭窄 95
18.1.2 严重拥挤的FIRST治疗 99
18.2 青少年患者 104
18.2.1 采用隐适美轻度套装矫治安氏Ⅱ类患者 104
18.2.2 采用隐适美完整套装矫治安氏Ⅱ类患者 110
18.2.3 安氏Ⅲ类伴尖牙阻生 113
18.2.4 阻生尖牙牵引的传统技术 118
18.2.5 采用隐适美轻度套装矫治青少年患者的前牙深复 118
18.2.6 腭侧异位尖牙 123
18.2.7 替牙期牙列管理 127
19 水平向问题:对称及不对称性扩弓 130
19.1 扩弓病例应注意的问题 132
19.2 对称性扩弓 133
19.2.1 牙弓狭窄所致的前牙开 133
19.2.2 牙弓狭窄伴前牙对刃 138
19.2.3 牙弓狭窄伴骨性Ⅲ类错 141
19.2.4 牙弓狭窄伴牙周附着丧失 146
19.2.5 牙弓狭窄伴双侧后牙反 149
19.2.6 安氏Ⅱ类对称性上牙弓狭窄伴露龈笑 153
19.3 不对称性扩弓 158
19.3.1 骨性Ⅲ类患者伴重度牙周病 158
19.3.2 上牙弓不对称性狭窄伴单侧后牙反 165
19.3.3 不对称性牙弓狭窄伴单侧后牙反的两步法矫治 170
19.3.4 不对称性骨性牙弓狭窄伴单侧后牙反:上颌快速扩弓器的使用 174
19.4 牙弓水平向代偿性治疗的要点 180
20 矢状向不调 181
20.1 安氏Ⅱ/Ⅲ类患者处方表的填写 184
20.2 安氏Ⅱ类病例 187
20.2.1 安氏Ⅱ类患者矫治的注意事项 187
20.2.2 下颌前导 192
20.2.3 传统下颌前导后隐形矫治 195
20.2.4 隐形矫治下颌前导 200
20.2.5 通过水平向扩弓和颌间牵引纠正Ⅱ类关系 207
20.2.6 上牙列序列远中移动,下牙列序列近中移动 212
20.2.7 上牙列序列远中移动 215
20.2.8 上牙列整体远中移动 220
20.2.9 上颌结节微螺钉辅助上牙列整体远中移动 225
20.2.10 上颌结节微螺钉辅助上牙列整体远中移动 231
20.2.11 利用Top Jet远中移动上颌磨牙 235
20.2.12 下颌前牙唇倾的安氏Ⅱ类病例 239
20.2.13 磨牙完全远中关系伴后牙反的安氏Ⅱ类病例 244
20.2.14 前牙开、反的安氏Ⅱ类病例 248
20.3 安氏Ⅲ类病例 253
20.3.1 后牙邻面去釉 253
20.3.2 下牙列序列远中移动 254
20.3.3 伴前牙反的安氏Ⅲ类病例 257
20.3.4 伴牙槽骨前突的骨性Ⅲ类病例 262
20.3.5 伴上颌发育不足和牙槽骨代偿的骨性Ⅲ类前牙反 267
20.3.6 使用微螺钉辅助上颌快速扩弓(MARPE)结合隐形矫治器矫治伴上颌发育不足的骨性Ⅲ类前牙反 271
20.3.7 骨性Ⅲ类前牙反 276
20.4 伴牙弓前突的骨性Ⅱ类病例 280
20.4.1 同步远中移动上下牙列流程 280
21 垂直向问题 287
21.1 开 287
21.1.1 由于矢状向和水平向不调引起的前牙开 292
21.1.2 由于水平向、矢状向和垂直向不调引起的前牙开 296
21.1.3 使用种植支抗解决垂直向不调引起的前牙开 302
21.1.4 伴吐舌习惯的前牙开 306
21.1.5 伴切牙暴露不足的前牙开 310
21.1.6 每4天更换隐形矫治器治疗前牙开 314
21.2 前牙深复:根据复杂程度进行分类 319
21.2.1 伴深复和磨牙症的骨性Ι类拥挤病例 324
21.2.2 伴下颌严重拥挤的骨性Ⅱ类深复病例 328
21.2.3 骨性Ⅰ类深复的矫治 332
21.2.4 种植支抗辅助骨性Ⅱ类深复的矫治 336
21.2.5 采用隐适美轻度套装矫治深复 340
22 不对称畸形 345
22.1 生长发育期的不对称畸形 345
22.1.1 骨性Ⅱ类不对称畸形 345
22.1.2 骨性Ⅲ类不对称畸形 349
22.2 成人不对称畸形 353
22.2.1 骨性Ⅲ类上下颌不对称畸形 353
22.2.2 伴下颌不对称的骨性Ⅱ类错畸形 360
22.2.3 伴中线偏斜、前牙开倾向及后牙反的左侧安氏Ⅱ类、右侧安氏Ⅲ类错 366
23 拔牙病例 370
23.1 拔除切牙 370
23.1.1 拔除下颌切牙的安氏Ⅲ类错 371
23.1.2 伴下颌拥挤,拔除存在牙周问题的下颌切牙的安氏Ⅰ类错 376
23.2 拔除前磨牙 381
23.2.1 绝对支抗 381
23.2.2 强支抗 382
23.2.3 拔除14和24的安氏Ⅱ类错 387
23.2.4 右侧磨牙完全远中患者拔除14,G6矫治方案 390
23.2.5 右侧磨牙完全远中患者拔除14,改良G6矫治方案 394
23.2.6 右侧磨牙完全远中患者拔除14,改良G6矫治方案,使用Power Arm直立牙根流程 398
23.2.7 拔除14、24建立双侧磨牙完全远中关系 403
23.2.8 安氏Ⅲ类患者下颌间隙的关闭 407
24 多学科合作案例:种植前正畸 411
24.1 微螺钉压低上颌磨牙 411
24.2 上牙列中线偏斜 415
24.2.1 为23的种植开展间隙 415
24.3 后牙咬合垂直距离丧失 420
24.4 后牙咬合








---------------------------------------------




【無托槽隱形矯治科技病例薈萃】
內容簡介
無托槽隱形矯治科技問世以來,憑藉其美觀性、舒適性、方便性以及矯治療程的可視性等優點,深受醫生和患者的喜愛。 無托槽隱形矯治器的市場需求量正在大幅度增加,無托槽隱形矯治的適應證也在不斷擴大,越來越多複雜的病例可以通過無托槽隱形矯治器取得滿意的治療目標。
2020年,愛齊公司面向全國各地徵集200個不同類型的病例,最終入選了60個優秀病例,其中大部分來自公立醫院,彙集成這本《無托槽隱形矯治技術病例薈萃》。 包含青少年、安氏|類、安氏Ⅱ類、
安氏川類、正畸-正頜聯合治療,全方面地展示了我們在臨床中會遇到的常見病例,不僅展示了每個
病例完善的診斷和治療設計,還涵蓋了臨床中常見問題及處理方法。
相信本書可以給正畸醫生在理論學習和臨床實踐中帶來更多的啟示,並為廣大正畸醫生進一步學習和掌握這項新技術提供指導。
-------------------------------------------------































【無托槽隱形矯治科技拔牙病例解析】
內容簡介
拔牙病例在各類病例中及矯治科技中都被認為難度較高。 對於無托槽隱形矯治科技,臨床醫生如何駕馭這項新技術去實現拔牙病例的臨床療效呢? 如何設計可實現的拔牙方案? 何時需要加過矯治? 如何控制好前牙轉矩,後牙的支抗保護? 如何避免“過山車”效應? 這都需要不斷總結經驗、提升矯治理念、提高矯治科技,才能更好地應用無托槽隱形矯治技術服務廣大患者。
《無托槽隱形矯治技術拔牙病例解析》從120餘例來自全國各地口腔正畸同行的無托槽隱形矯治科技拔牙病例中精選21例,涵蓋各類型的拔牙矯治病例,書中記載醫生們開展拔牙治療時的臨床思路,包括:診斷分析、方案設計、過矯治的理念、臨床監控與脫軌問題的及時糾正和處理經驗。 病例中還結合有ClinCheck二維碼掃描,提供讀者數位化的閱讀感受。
作者簡介
金作林,博士,教授,主任醫師,博士生導師,第四軍醫大學口腔醫學院正畸教研室主任、正畸科主任。 1992年畢業於第四軍醫大學口腔專業本科。 1999年獲第四軍醫大學口腔正畸專業碩士學位,2002年獲第四軍醫大學口腔正畸專業博士學位。 2002—2004年獲四川大學口腔正畸專業博士後。 現任中華口腔醫學會正畸專業委員會候任主委、陝西省口腔醫學會正畸專業委員會主委,《中華口腔正畸學雜志》副主編,國際牙醫師學院院士(ICD),英國皇家愛丁堡牙外科學院正畸院考官(MorthRCS),世界正畸醫師聯盟(WFO)會員,美國正畸協會(AAO)會員,美國哥倫比亞大學訪問學者。
------------------------------------------------

















【無托槽隱形矯治科技拔牙病例精粹】
內容簡介
這本《無托槽隱形矯治技術拔牙病例精粹》精選收錄的18例拔牙正畸病例,詳細記載了醫生的治療過程與心得,在圖文結合的基礎上,還提供了電子視頻以供讀者參考。 “讀一書,增一智”,希望它對廣大口腔正畸專業人士在理論學習和臨床實踐過程中帶來更多臨床啟發。
作者簡介
金作林,博士,教授,主任醫師,博士生導師,空軍軍醫大學(第四軍醫大學)口腔醫學院正畸教研室主任,空軍軍醫大學(第四軍醫大學)第三附屬醫院正畸科主任。 1992年本科畢業於第四軍醫大學口腔專業。 1999年獲第四軍醫大學口腔正畸專業碩士學位,2002年獲第四軍醫大學口腔正畸專業博士學位,2002—2004年獲四川大學口腔正畸專業博士後。 現任中華口腔醫學會正畸專業委員會主任委員,《中華口腔正畸學雜志》副主編,國際牙醫師學院(ICD)院士,英國皇家愛丁堡牙外科學院正畸院(MorthRCS)考官,世界正畸醫師聯盟(WFO)會員,美國正畸醫師協會(AAO)會員,美國哥倫比亞大學訪問學者。



NT$1399
【肉毒毒素填充劑與面部美學】

NT$2999
【牙周及種植體周顯微外科圖譜】(精裝正版)

NT$5150
【牙周整形與再生手術】+【牙周整形手術的全新治療理念】

NT$1650
【面部】——口腔醫生臨床操作指南

NT$2150
【“芝麻官”矯治器的臨床應用】

NT$1850
【精品牙科診所管理指南】(原著第2版)

NT$3050
【三步法牙齒磨耗微創修復】(瑞士)弗朗西絲卡·瓦萊塔

NT$3999
【口腔正畸隱形矯治臨床與生物力學】

NT$2400
【完美笑容分析與重現】(精裝)

NT$1750
2024重磅新品:【微創美容治療指南】(精裝版)

NT$1699
【口腔種植學概覽】

NT$2500
【顳下頜關節紊亂病與咬合的診治】(第8版)

NT$1850
【顯微根管外科疑難病例解析彩色圖譜】

NT$3450
【智齒外科學】+【智齒外科學圖譜】+【阻生智齒拔除術視頻圖譜--渦輪鑽法】

NT$1550
【口腔種植:治療計畫與臨床決策】

NT$1999
【肉毒毒素】(醫學美容與臨床應用)

NT$2000
重磅新品:【臨床功能咬合學】(基於咬合7要素的臨床咬合學)

NT$1799
2024開年重磅:【無托槽隱形矯治原理與生物力學】

NT$2500
【埋線提升科技臨床應用詳解】(NSRT:SMAS自然復位科技)

NT$2250
【舒適性全口義齒修復學】