
細膩、豐富地講述了牙科診所在服務品質和管理方面的需求。作者汲取近50年從業經驗的精華,整理了牙科診所的接診技能、溝通技能、管理技能和規劃技能等,並提供了「從道到術」的管理與實施辦法。












編輯推薦
本書為口腔醫院和口腔門診管理從業者的參考圖書。
內容簡介
診所工作包括患者接診、治療計劃、轉診、診療、複查等。如何優化診療的標準化服務、提升工作效率、明確分工職責以及效能產生,需要建立一支具有互補技能、互相承擔責任、目標一致、互幫互助的團隊,這是高品質診所的核心價值。本書細膩、豐富地講述了牙科診所在服務品質和管理方面的需求。作者汲取近50年從業經驗的精華,整理了牙科診所的接診技能、溝通技能、管理技能和規劃技能等,並提供了「從道到術」的管理與實施辦法。
作者簡介
1995年,馬瀧齒科創建於葡萄牙里斯本,業務範圍涵蓋與口腔醫學相關的產品研發、診療服務、義齒加工與教育培訓。本書主要由馬瀧齒科團隊(中國)的管理者,以楊志宇為代表等人共同翻譯。
目 錄
第一部分口腔護理行政概述1
第一章了解口腔護理文化3
非臨床牙科團隊歷史3
口腔護理精神和道德6
牙科接待技能8
診所管理技能12
第二章牙科團隊成員17
團隊17
英國牙科行業內的官方機構27
代表機構31
第二部分前台技能37
第三章前台溝通39
與同事溝通39
與患者溝通50
與供應商溝通57
第四章理解患者的權利63
保密性63
治療知情同意66
允許職責68
臨床管理69
第五章工作地點的安全性77
應對難以相處的患者77
健康及安全87
交叉感染控制98
第六章預約登記簿的使用103
預約治療103
預約時的注意事項104
第七章行政技能121
行政體系121
患者召回124
處理患者投訴125
第八章患者付款計劃131
患者付款131
國民保健服務(英國)(NHS)和私人護理選擇138
銷售牙科產品144
第九章牙科行業計算機147
牙科行政處使用計算機147
使用微軟程序152
電子郵件和信息傳遞154
第十章牙科術語157
牙科圖表157
牙科術語160
第三部分規劃和管理牙科服務173
第十一章人員管理175
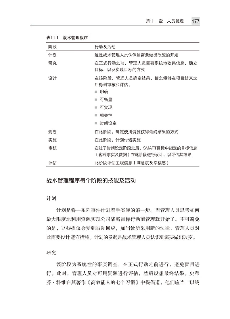
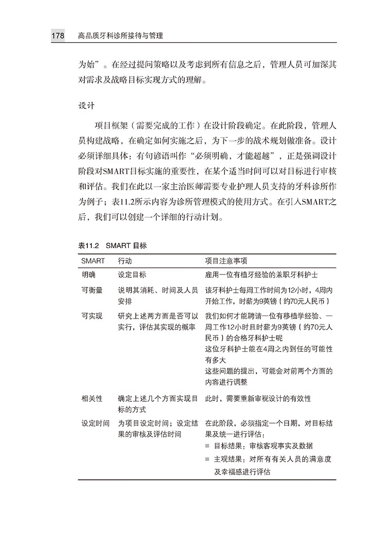
戰術管理程序175
積極性180
領導能力185
員工甄選191
新員工入職196
員工考核200
第十二章規劃和管理牙科服務205
政策發展205
營銷牙科服務208
風險管理218
財務管理222
商業規劃223
---------------------------------

內容簡介
《齒科良性增長管理手記》是一本普適性強的齒科運營管理辦法書籍,本書分為齒科良性增長概述、齒科客戶良性增長策略、齒科良性運營體系建設、齒科良性組織建設和齒科良性品牌營銷五個部分。在齒科運營管理辦法中,雖然每家齒科的屬性和基因各有不同,但本書中的經驗與方法論可以說具有普遍適用性,無論你的齒科多大規模、發展所處哪個階段,是齒科管理者不可多得的管理手記。
目錄
Part One
齒科良性增長概述
什麼是齒科良性增長 /003
齒科機構競爭態勢分析 /011
通過服務差異化在大紅海里
找到自己的粉紅區 /020
沒有強大的品牌,利潤只是暫時的 /024
齒科良性增長四象限 /027
齒科良性增長的三層遞進 /031
Part Two
齒科客戶良性增長策略
齒科機構與患者究竟是什麼樣的關係/039
SRE 客戶價值篩選模型 /042
會員一—齒科機構最大的資產 /056
KOCL 閉環模型 /063
讓頭回客變成回頭客,讓回頭客裂變頭回客 /069
LTV全生命周期客戶盈利模式 /076
3 次投訴里隱藏著 100人的不滿 /095
Part Three
齒科良性運營體系建設
好的機制是齒科良性增長的保障 /101
打造超滿意的悅客服務 /104
企業文化是齒科良性增長的關鍵點所在 /110
戰略不清晰的齒科機構很難良性增長 /119
5S 管理是齒科機構良性增長的基礎措施 /127
敢於承諾,價格透明是齒科長遠發展的基石 /135
低價制勝不是一條好路/141
收入月度考核的陷阱 /144
醫療質量是我們的自尊心 /148
諮詢師的善良比聰明更重要 /152
Part Four
齒科良性組織體系建設
招錯一個人,要付出的代價是
這個人年薪的15倍/159
小王終會成為老王 /167
六個事人匹配的組織原則 /171
員工效能值管理模型 /179
關注團隊的職業耗竭 /185
員工(內部客戶)滿意度決定了
客戶的滿意度 /189
人才池永遠不能枯竭 /194
幸相必起於州部,透將必發於交街px
股權激勵策略/208
企者不立,跨者不行 /216
醫療梯隊良性建設 /221
Part Five
齒科良性品牌營銷
齒科機構線上門面的重要性 /229
醫生 1P/234
市場營銷 /239
打造視覺齒科 /246
齒科機構品項聚焦 /248
通過營銷日曆培育客戶 /252
後記 /257
參考文獻 /258
作者簡介:
楊加旭,齒科邦創始人,投資和參與聯營多家口腔機構,齒科良性增長體系開創者,獲得八項齒科管理國家發明專利。曾擔任國內首家掛牌新三板口腔集團高管。十餘年來專註於齒科連鎖複製、服務設計、人才裂變、市場營銷的研究。曾參與編輯出版《現代企業管理》。



NT$1399
【肉毒毒素填充劑與面部美學】

NT$2999
【牙周及種植體周顯微外科圖譜】(精裝正版)

NT$5150
【牙周整形與再生手術】+【牙周整形手術的全新治療理念】

NT$1650
【面部】——口腔醫生臨床操作指南

NT$2150
【“芝麻官”矯治器的臨床應用】

NT$1850
【精品牙科診所管理指南】(原著第2版)

NT$3050
【三步法牙齒磨耗微創修復】(瑞士)弗朗西絲卡·瓦萊塔

NT$3999
【口腔正畸隱形矯治臨床與生物力學】

NT$2400
【完美笑容分析與重現】(精裝)

NT$1750
2024重磅新品:【微創美容治療指南】(精裝版)

NT$1699
【口腔種植學概覽】

NT$2500
【顳下頜關節紊亂病與咬合的診治】(第8版)

NT$1850
【顯微根管外科疑難病例解析彩色圖譜】

NT$3450
【智齒外科學】+【智齒外科學圖譜】+【阻生智齒拔除術視頻圖譜--渦輪鑽法】

NT$1550
【口腔種植:治療計畫與臨床決策】

NT$1999
【肉毒毒素】(醫學美容與臨床應用)

NT$2000
重磅新品:【臨床功能咬合學】(基於咬合7要素的臨床咬合學)

NT$1799
2024開年重磅:【無托槽隱形矯治原理與生物力學】

NT$2500
【埋線提升科技臨床應用詳解】(NSRT:SMAS自然復位科技)

NT$2250
【舒適性全口義齒修復學】