






【埋線提升科技臨床應用詳解】(NSRT:SMAS自然復位科技)
內容簡介
本書在詳細分析面部埋線提升解剖學基礎的前提下,介紹了有效且最實用的操作方法。 同時,介紹了埋線提升的基本原理和不同線材的特點,以便於每位醫生根據實際情況進行選擇。 書中還介紹了埋線提升技術應用過程中可能發生的各種併發症及其預防措施和治療方法。
為了更好地闡明書中的內容,本書作者在韓國和其他國家進行了大量的新鮮屍體解剖學研究。 研究中重點關注埋線的很好層次、如何埋線更為有效,以及如何保持作用時間更為長久。 在這些研究的基礎上,本書作者對於埋線提升的意義和作用進行了較為客觀的闡述。
本書共6章:第1章介紹了埋線提升科技的起源和在韓國較為常用的幾種面部提升科技,第2章介紹了埋線提升科技的分類及各自的特點,第3章介紹了埋線提升科技的作用原理,第4章介紹了埋線提昇科技的相關解剖,第5章介紹了埋線提升科技應用於每個面部結構的解剖學特點和操作要點, 第6章介紹了埋線提升科技的相關併發症。
目錄
第1章概述001
第1節 埋線提升科技的起源和背景003
第2節 韓國微創面部提升科技的應用現狀010
第2章埋線提升科技的發展歷史017
第1節 埋線提升科技的分類019
第2節 單股PDO線埋線提升科技029
第3節 PDO倒刺線埋線提升科技的起源034
第4節 PDO倒刺線埋線提升科技的效果和目的038
第5節 PDO倒刺線的基本種類:U形線和I形線042
第6節 近期新型提升線048
6.1倒梯形PDO倒刺線(N-Fix)048
6.2彈力帶(Elasticum彈力帶)053
6.3錐形組合線(Silhouette Soft lift)055
第3章PDO埋線提升科技的作用機制057
第1節 物理效應059
1.1支撐作用059
1.2支架作用059
1.3肌肉運動傳導的阻隔作用062
1.4提升作用062
第2節 組織學效應066
第3節 效果影響因素068
3.1線材類型068
3.2錨著類型071
3.3埋線深度072
3.4脂肪抽吸07
第4節 聯合應用078
第4章PDO埋線提升科技的相關問題079
第1節 操作前後溝通要點081
第2節 相關解剖088
2.1血管088
2.2神經090
2.3節制韌帶092
2.4脂肪室092
2.5間隙097
……












------------------------------------------------







【面部年輕化微創手術與治療併發症預防與管理】
編輯推薦
本書將年輕化微創治療涉及到的所有內容分條縷析地織成一張大網,從風險的來源、規避、處理等符合臨床思維邏輯的方向為我們一一詳述,為我們按圖索驥、規避風險提供了非常非常詳盡的指導
內容簡介
本書由3比特主編組織數十比特醫學博士與專家一通編寫,將面部年輕化微創手術與治療相關的所有醫療行為可能引發的不良反應做了非常龐大與詳盡的總結,從刷酸、IPL强脈衝光、雷射、射頻緊膚,到肉毒素注射、填充劑、線性提升,從皮膚淺層的年輕化改善,到脂肪塑形、診間外科手術; 從面部抗衰到植發到形體雕塑,這本書將年輕化微創治療涉及到的所有內容分條縷析地織成一張大網,從風險的來源、規避、處理等符合臨床思維邏輯的方向為我們一一詳述,為我們按圖索驥、規避風險提供了非常非常詳盡的指導。
作者簡介
主編:
(美)保羅·J. 卡爾尼奧Paul J. Carniol,MD,FACS
Clinical Professor
Department of Otolaryngology
Rutgers New Jersey Medical School;
Plastic Surgeon
Carniol Plastic Surgery
Summit,New Jersey,USA
(美)馬修·M. 阿夫拉姆Mathew M. Avram,MD,JD
Associate Professor
Department of Dermatology
Massachusetts General Hospital/Harvard
Medical School
Wellman Center for Photomedicine
Boston,Massachusetts,USA
(美)傑瑞米·A. 布勞爾Jeremy A. Brauer,MD
Clinical Associate Professor
Ronald O. Perelman Department of
Dermatology
New York University
New York,New York,USA
主譯:
陶斯靜,武漢大學臨床醫學(七年制中法聯培)碩士,皮膚科主治醫師,皮膚美容主診醫師,現就職於杭州智美顏和醫療美容門診部,從事醫療美容工作9年,《熱瑪吉抗衰操作指南》主編,發錶國家核心期刊文章數篇。
現任中國整形美容協會抗衰老專業委員會理事,中國整形美容協會皮膚管理專業委員會委員,中國整形美容協會微針專業委員會委員,中國整形美容協會微創與皮膚美容專業委員會委員,MEC院長俱樂部成員,CIAM中國綜合醫學美容學會(中國香港)眶周綜合年輕化專業委員會委員, 湖南省醫療整形美容學會脂肪分會專業委員,湖南省中西醫結合學會皮膚美容分會委員。 高德美、艾爾建、艾維嵐、伊妍仕認證注射醫師,熱瑪吉認證操作醫師,科醫人、賽諾龍、賽諾秀、飛頓、FOTONA等雷射設備認證操作醫師及臨床培訓導師,Endymed中國區顧問醫師。
從業9年來致力於研究皮膚健康與皮膚美學的關係,致力於皮膚抗衰及美容專業知識的分享與科普,擅長綜合光、聲、電、美塑療法、注射填充等,基於皮膚生理結構與老化改變,為求美者提供全層次、全膚質、全行程的綜合年輕化解決方案。
柳盈,畢業於大連醫科大學,皮膚美容主治醫師,皮膚美容主診醫師,杭州薇琳醫療美容醫院無創中心院長。 從事本專業近20年,《熱瑪吉抗衰操作指南》第一主編,遼寧科學技術出版社簽約譯者曾參與《微整形注射並發症》《現代皮膚病與性病學》《肉毒毒素注射與臨床美學實踐》《微整形注射指導手册》書籍的編寫及翻譯工作。 作為中國整形美容協會醫美線科技分會理事; 中國解剖學會美容解剖分會委員; 中國醫師協會美容海峽兩岸分會委員; 多年來一直致力於推動醫療美容科技的發展和推廣。 在臨床實踐中獲得了很多的認可和口碑,連任新氧綠寶石榜單上榜專家; “MEC”院長俱樂部成員; 艾爾建喬雅登全系列注射導師; 艾爾建區域醫生講者; 艾維嵐臨床注射導師、“百瓶大師”俱樂部成員; 伊妍仕“超級專家”團成員、臨床注射導師; 强生魚骨線“力量大使”大賽评审等。 在多年臨床工作中結合國內外先進臨床研究和自身科技經驗,專注面部結構美學和無創注射科技、線雕科技相結合創建面部結構性抗衰雞尾酒療法,實現面部結構性、立體性,多層次、多平面全層美學抗衰。
目錄
視頻觀看方法Ⅰ
序Ⅱ
前言Ⅳ
編者名單Ⅵ
推薦序Ⅸ
譯者序Ⅺ
主審簡介ⅩⅢ
主譯簡介ⅩⅣ
副主譯簡介ⅩⅥ
第一部分 併發症預防要點
1 常規路徑:諮詢與患者評估003
Eric T. Carniol
1.1 引言003
1.2 評估期望值005
1.3 體象障礙評估005
1.4 準確的病史採集005
1.5 術前談話006
1.6 總結007
參考文獻007
2 微創面部美容手術的麻醉管道008
Seden Akdagli,Dennis P. Dimaculangan,George Ferzli,and Sydney C. Butts
2.1 門診手術的背景008
2.2 術前準備009
2.3 局部麻醉009
2.3.1 外用局部麻醉010
2.3.2 皮下或組織浸潤011
2.3.3 區域神經阻滯麻醉011
2.3.4 腫脹麻醉013
2.3.5 冷卻麻醉013
2.3.6 口服鎮靜013
2.3.7 麻醉監護013
2.4 麻醉在鐳射治療中可能產生的額外風險014
2.5 麻醉復蘇與離院014
2.6 總結015
參考文獻015
3 解剖基礎017
Kaete A. Archer 017
3.1 引言017
3.2 皮膚的解剖017
3.2.1 表皮017
3.2.2 真皮018
3.3 額部的解剖018
3.3.1 額中部及眉間區018
3.3.2 顳部022
3.4 眶周解剖024
3.4.1 上瞼與下瞼024
3.4.2 眉毛028
3.5 中面部的解剖029
3.5.1 瞼/頰交界區029
3.5.2 面頰031
3.6 鼻部的解剖034
3.6.1 鼻部皮膚軟組織的局部解剖034
3.6.2 鼻部的深部骨及軟骨結構035
3.7 面神經的分支038
3.7.1 額支(顳支)038
3.7.2 顴支038
3.7.3 頰支038
3.7.4 下頜支038
3.7.5 頸支038
參考文獻038
4 雷射或燒灼術產生的羽流040
Daniel A. Yanes and Mathew M. Avram
4.1 引言040
4.2 羽流的無機物成分040
4.3 羽流的有機物成分042
4.4 針對雷射羽流的保護性策略042
參考文獻043
第二部分 注射資料:併發症的預防與處理
5 填充劑047
Helen M. Moses,Louis M. DeJoseph,and Nikunj Rana
5.1 引言047
5.2 一般原則047
5.2.1 患者相關因素047
5.2.2 產品相關因素048
5.2.3 科技相關因素049
5.2.4 治療前預防049
5.3 不良反應和併發症049
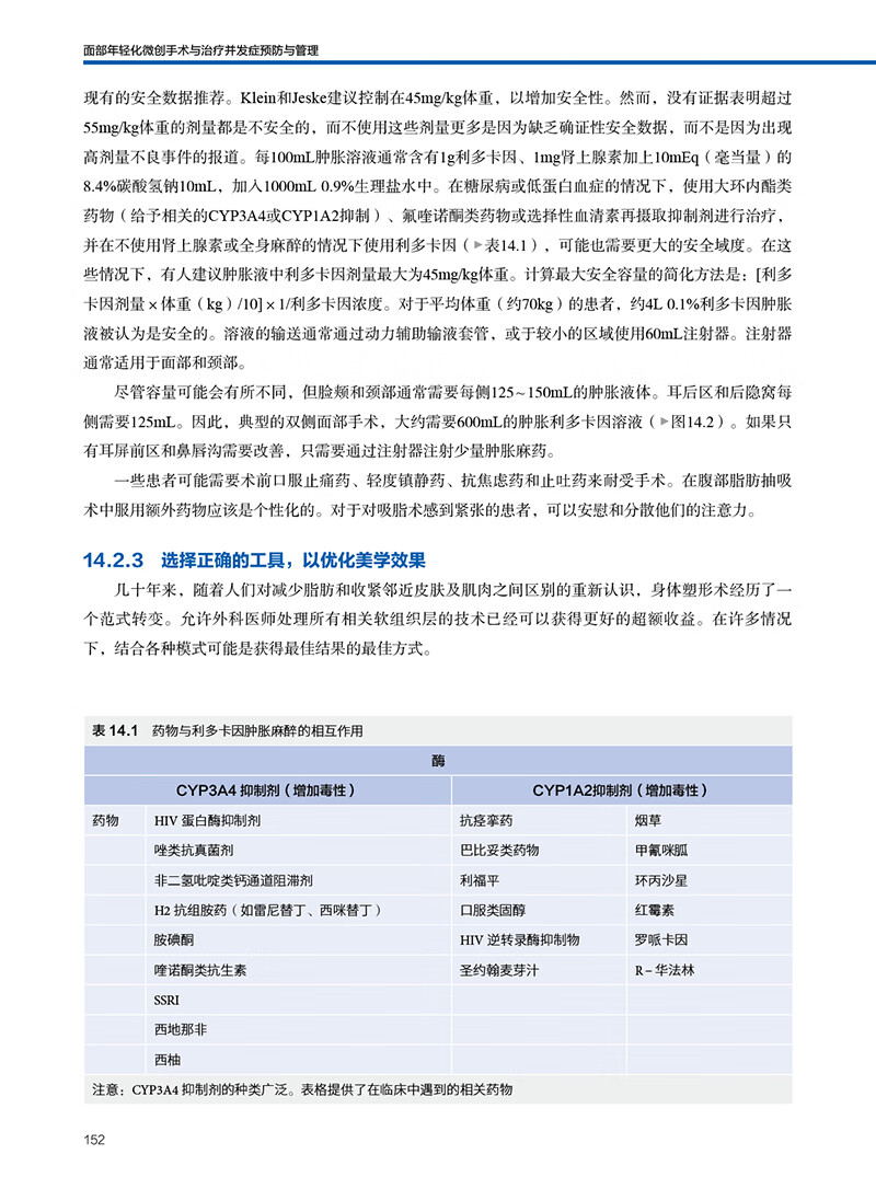
5.4 早期不良反應及併發症的處理049
5.4.1 淤青049
5.4.2 水腫050
5.4.3 層次位置不當和矯枉過正050
5.4.4 早期管理併發症的工具:使用鈍針051
5.5 炎症反應051
5.5.1 透明質酸過敏反應和超敏反應051
5.5.2 急性感染051
5.6 血管併發症052
5.6.1 解剖因素和發生血管併發症的機制053
5.6.2 注射技巧053
5.6.3 早期發現053
5.6.4 血管栓塞的治療和預防054
5.7 特殊併發症056
5.8 延遲性併發症的治療和預防056
5.8.1 非炎症性結節057
5.8.2 遲發性炎症反應:遲發性感染和肉芽腫057
參考文獻057
6 脂肪移植059
Stephen E. Metzinger and Rebecca C. Metzinger
6.1 簡介059
6.2 脂肪移植的風險和併發症059
6.3 血管栓塞060
6.4 非典型感染062
6.5 脂肪壞死062
6.6 面部脂肪填充後脂肪壞死區域的治療065
6.7 總結065
參考文獻065
7 動態皺紋的肉毒毒素治療066
Timothy M. Greco,Lisa Coppa-Breslauer,and Jason E. Cohn
7.1 引言066
7.2 上面部066
7.3 中面部079
7.4 下麵部083
7.5 頸部090
鳴謝092
參考文獻092
8 脫氧膽酸093
Aubriana M. McEvoy,Basia Michalski,and Rachel L. Kyllo
8.1 產品描述093
8.1.1 簡介093
8.1.2 作用機制093
8.2 優化療效和避免併發症093
8.2.1 臨床試驗093
8.2.2 選擇理想患者094
8.2.3 頦下脂肪評估094
8.2.4 注射科技094
8.2.5 常見併發症097
8.2.6 併發症:神經損傷097
8.2.7 併發症:皮膚潰瘍壞死097
8.2.8 併發症:吞咽困難098
8.2.9 併發症:毛髮脫落098
8.3 早期發現併發症098
8.4 併發症治療099
8.5 總結099
參考文獻100
第三部分 雷射等高能設備:併發症的預防與處理
9 雷射煥膚103
Victor Ross
9.1 引言103
9.2 最大限度地提高雷射器和其他能量設備的安全性的要點103
9.3 使用穿透力較弱的雷射器和能量設備時最大限度地提高安全性的要點105
9.4 點陣雷射系統105
9.4.1 非剝脫性點陣雷射系統105
9.4.2 微針和射頻微針106
9.5 非點陣的剝脫性治療108
9.6 最大限度地提高眼周區域安全的要點109
9.7 口周/面頰區域安全最大化的要點112
9.8 確保不同類型皮膚安全最大化的要點112
9.8.1 少數民族皮膚或深色皮膚112
9.8.2 曬黑/曬傷的皮膚114
9.8.3 X線暴露後的皮膚114
參考文獻115
10 化學煥膚117
Sidney J. Starkman and Devinder S. Mangat
10.1 引言117
10.2 患者選擇117
10.3 術前指南117
10.4 併發症的預防118
10.5 感染的預防119
10.6 併發症的處理119
10.7 瘢痕形成119
10.7.1 感染120
10.7.2 紅斑和色素沉著120
10.7.3 色素减退120
10.7.4 心律失常121
10.8 總結121
參考文獻121
11 治療血管與色素性病變的雷射及光源122
Elizabeth F. Rostan
11.1 治療血管和色素性病變的雷射及光源122
11.1.1 血管病變的鐳射治療122
11.1.2 設備的選擇——波長和脈衝持續時間(脈寬)122
11.1.3 提高血管病變治療的效果123
11.2 色素性病變的鐳射治療126
11.2.1 納秒和皮秒雷射器(1064nm,755nm,532nm)126
................................













NT$1399
【肉毒毒素填充劑與面部美學】

NT$2999
【牙周及種植體周顯微外科圖譜】(精裝正版)

NT$5150
【牙周整形與再生手術】+【牙周整形手術的全新治療理念】

NT$1650
【面部】——口腔醫生臨床操作指南

NT$2150
【“芝麻官”矯治器的臨床應用】

NT$1850
【精品牙科診所管理指南】(原著第2版)

NT$3050
【三步法牙齒磨耗微創修復】(瑞士)弗朗西絲卡·瓦萊塔

NT$3999
【口腔正畸隱形矯治臨床與生物力學】

NT$2400
【完美笑容分析與重現】(精裝)

NT$1750
2024重磅新品:【微創美容治療指南】(精裝版)

NT$1699
【口腔種植學概覽】

NT$2500
【顳下頜關節紊亂病與咬合的診治】(第8版)

NT$1850
【顯微根管外科疑難病例解析彩色圖譜】

NT$3450
【智齒外科學】+【智齒外科學圖譜】+【阻生智齒拔除術視頻圖譜--渦輪鑽法】

NT$1550
【口腔種植:治療計畫與臨床決策】

NT$1999
【肉毒毒素】(醫學美容與臨床應用)

NT$2000
重磅新品:【臨床功能咬合學】(基於咬合7要素的臨床咬合學)

NT$1799
2024開年重磅:【無托槽隱形矯治原理與生物力學】

NT$2250
【舒適性全口義齒修復學】

NT$2980
【面部美容外科學】(原書第2版)